为贯彻学校学位与研究生教育改革精神,加强和促进研究生指导教师队伍建设,保证研究生培养质量,提升研究生培养水平,根据学校“关于组织开展研究生导师招生资格审核工作的通知”和《威廉体育williamhill研究生指导教师管理办法的通知》(长理工大研【2022】27号)文件要求,为规范材料学院硕士研究生指导教师审核程序,坚持公开、公平、公正的原则,从有利于材料学一级学科硕士点和博士点的建设与发展出发,特制订本评审实施细则。
一、工作说明和要求
1.本次招生资格审核工作是审核2024年的研究生导师招生资格,凡2024年可以招收研究生的学科专业的指导教师均可申报,审核通过者2024年可招收研究生。
2.本次招生资格审核对象为:原已有招生资格的硕士生导师和首次申请硕士生指导资格的教师。
二、审核组织
学院研究生学位评定分委员会,负责导师招生资格审核.
三、硕士生导师招生资格审核
威廉体育实行硕士生导师年度招生资格审核制,取消新增硕士生导师资格遴选,将资格遴选与招生资格审核合并,按需设岗。
(一)审核对象
1、我院原已聘任在岗的硕士生导师。
2、本校全职在岗副高级及以上专业技术职务人员,或具有博 士学位,科研能力突出的全职在岗中级专业技术职务人员。
3、硕士生副导师必须具有博士学位,由硕士生导师提名推荐,报学院审批
4、原则上不接受非本校人员申请威廉体育硕士生导师招生资格 审核,确因学科发展需要的非本校人员申请,须按本办法所述程 序进行审核。
5、拟在下年度招收硕士生的指导教师均须申请参加本年度招生资格审核,审核通过者即可于下年度招收硕士生。
(二)岗位基本要求
1、热爱研究生教育事业,熟悉国家有关研究生教育的政策法规,教书育人,为人师表,具有较高的道德情操和严谨的治学态度。
2、年龄原则上不超过57周岁(截至申请审核当年12月31日止)
3、有较高的学术水平,有明确稳定的研究方向,有较充足的科研经费,有从事或指导科学研究工作的经验和稳定的研究方向,目前承担有科研项目。申请审核时,在账科研经费工学学科达到5万元以上。
4、一般有协助指导硕士生的经历,有协助本人指导硕士生的学术队伍。
(三) 审批程序
1)个人申请:申请人填写相关申请表格,报送相关材料。
2)学位评定分委员会审核:学位评定分委员组织硕士生导师招生资格审核,依据《材料科学与工程学院2024年硕士研究生导师招生资格审核实施办法》对申请人的各项条件进行核查,加强对申请人政治表现、师德师风、学术诚信等方面进行考核, 实行师德“一票否决”。
3)学院将通过审核者的名单公示 3 个工作日,无异议后 提交研究生院备案、抽查和公布结果。
四、专业学位硕士研究生校外指导教师选聘
专业学位硕士研究生实行双导师制,须选聘专业学位硕士研究生校外指导 教师,和校内导师一起做好专业学位硕士生的课程、工程实践和 学位论文的指导工作,全面关心研究生的成长。
(一)岗位基本要求
1)在业务技能、生产和工程实践管理方面取得一定的成绩,具有高级工程师及以上专业技术职称(或相当技术职称),年龄一般在57周岁(至当年8月31日止)以下,40周岁(至当年8月31日止)以下者一般须具有硕士学位。
2)在大中型企业或行业主管部门、或大型工程项目担任技术或管理负责人、骨干,掌握某一专业领域坚实的基础理论和宽广的专业知识,有较丰富的生产实践经验,有较强的解决生产实际问题的能力,能承担硕士专业学位研究生课程,或能为专业学位研究生开设讲座。
3)了解本学科发展的最新成果和动向,具有一定的科研能力和分析与解决实际问题的能力,取得了一定的科研成果:在学术期刊和学术会议上发表过学术论文,获得过省部级以上奖励、专利等。
(二) 人选确定
校外专业学位硕士生导师的选聘主要依托学校建立的专业学位研究生专业实践基地,或由校内导师推荐,学院根据需要确定专业学位硕士生校外导师。
(三) 审批程序
1)个人申请:申请人填写相关申请表格,报送相关材料。
2)学位评定分委员会审核:学位评定分委员会根据专业学位硕士生校外导师的基本条件进行审核和认定,并将结果公示3天后报研究生院。
3)研究生院备案及公示:院学位评定分委员会认定后,将同意新增的专业学位硕士生导师人员名单报研究生院备案,研究生院在网上进行公示,公示期满无异议后,由学校发文确认其硕士生导师资格。
(四)聘任期限
聘任有效期限一般为5年。聘期届满如需续聘,需再办理申报手续。
(五) 专业学位硕士生校外导师的职责与义务
1.与校内导师合作指导专业学位硕士生,共同负责为专业学位硕士生从事科学研究及工程专业实践创造必要的条件,包括提供工程资料、实验场地、仪器设备、专业实践经费等。
2.参与审查研究生的选题报告和研究方案,并指导方案的实施。
3.参与学位论文的评审。
4.推荐本单位优秀的在职人员报考威廉体育研究生。
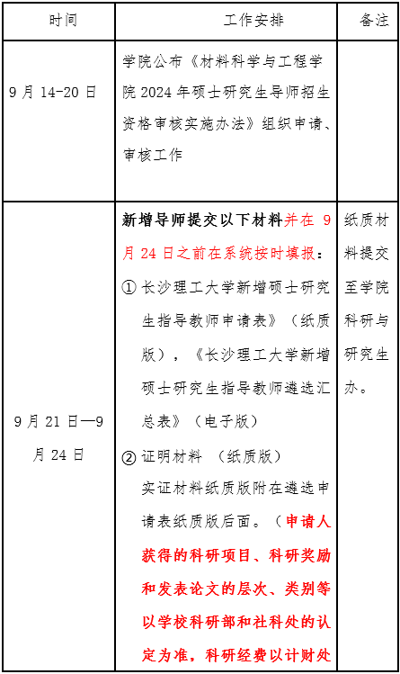
五、工作程序及时间安排


六、其他事项
1.申请人需严格按照程序要求的时间节点及时提交材料。申请表中所填的内容和提供的相应佐证材料必须真实无误,如因逾期上报、材料不完整或书写错误等原因而影响审核结果,不能列入招生简章的,由申请人自行负责。
2. 新增硕士生导师申请人获得的科研项目、科研奖励和发表论文的层次、类别等以学校科研部和社科处的认定为准,科研经费以计财处的认定为准。往年硕士生导师招生资格审核申请人的科研项目、学术论文、成果奖励、科研经费等由学院审核认定。
3.依据《威廉体育williamhill落实研究生导师立德树人职责实施细则(试行)》规定,对导师立德树人职责履行情况进行审核。往年担任导师的校内申请者均需填写导师立德树人职责履行情况自查表,交学院审核。自查表中所列“七项职责”单项打分有3分以下者,学院将重点审核,有出现“十类失范行为”之一者,取消导师申报资格。
4.本次研究生招生资格审核中,申请人的年龄的要求为截至2022年8月31日。
5.新增导师申请提交证明材料复印件1套,与申请表合并装订。
6.证明材料:①学术论文(复印封面、版权页、目录);②专著(含专著封面、版权页、目录及科研部认定的文件);③课题及经费证明材料(复印件);④身份证、最高学历、学位证、职称获批证明复印件。
材料科学与工程学院
2023年9月20日
附件1.《威廉体育williamhill研究生指导教师管理办法》
附件2.《威廉体育williamhill硕士生指导教师招生资格申请表》
附件3.《威廉体育williamhill硕士生导师招生资格审定汇总表》
附件4.《威廉体育williamhill导师立德树人职责履行情况自查表》
附件5.《威廉体育williamhill新增硕士研究生指导教师申请表》 附件6.《威廉体育williamhill新增硕士研究生指导教师遴选汇总表》
附件7.《威廉体育williamhill专业学位硕士生校外导师申请表》
附件8.《威廉体育williamhill专业学位硕士生校外导师汇总表》
附件9.《导师资格遴选与招生使用指南》