威廉体育williamhill
首页
学院概况
学院简介
学院领导
机构设置
学院委员会
师资队伍
师资概况
教授、博导
硕导
客座教授
本科生教育
本科生教学
专业设置
教学研究
培养管理
创新教育
规章制度
下载服务
研究生教育
专业设置
导师队伍
培养管理
招生信息
科学研究
科研动态
科研项目
科研奖励
专利和论文
研究方向
平台建设
实验中心简介
规章制度
大型仪器
开放共享
金属研究所
党群工作
组织机构
党建制度
党员活动
工会工作
关工委
学生工作
学工团队
思想政治教育
学生党建
团学工作
招生与就业
日常管理
心理健康教育
校友之家
校友工作
校友风采
校友名单
研究生教育
专业设置
>
导师队伍
>
培养管理
>
招生信息
>
当前位置:
首页
>
研究生教育
>
培养管理
> 正文
培养管理
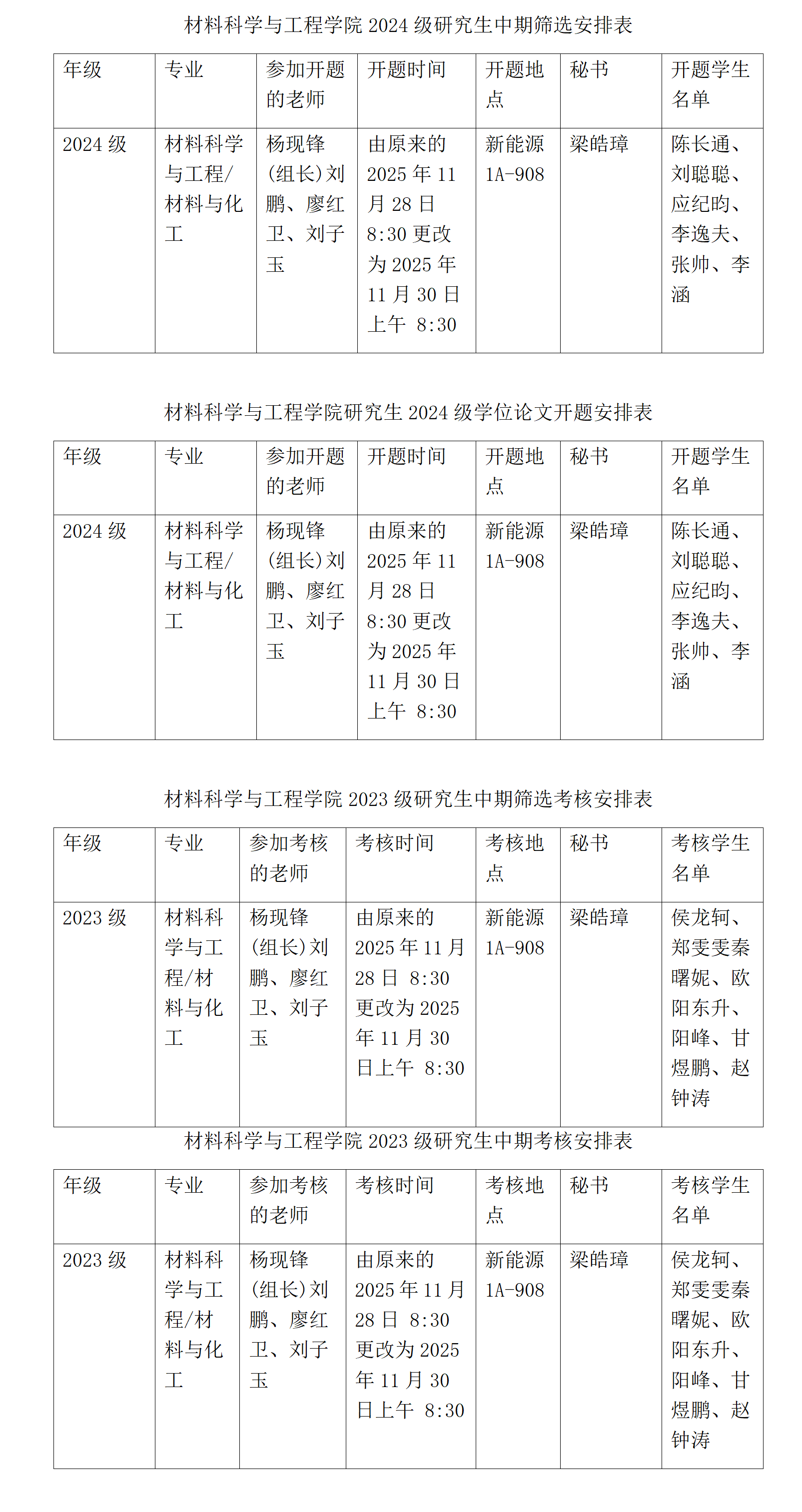
材料科学与工程学院2025年度研究生开题、中期筛选和中期检查安排表(四)
发布者:何小勇 发布时间:2025年11月27日 10:31
下一条:
材料科学与工程学院研究生2023级中期检查安排表
友情链接
国家自科基金委
科技部
教育部
工信部
中国材料研究学会
中国科学院
中国工程院
湖南省科技厅
湖南省教育厅
威廉体育williamhill材料科学与工程学院 版权所有 技术支持:
冠讯网络
College of Materials Science and Engineering / Changsha University Of Science & Technology