因公出国(境)工作流程

发布时间: 2022-06-07 点击数:

承办部门:国际交流处(港澳台事务办公室)

办公地址:云塘一办“一站式”师生服务中心大厅7号工位

工作电话:85250057

外事综合管理系统网址:http://intl.csust.edu.cn/



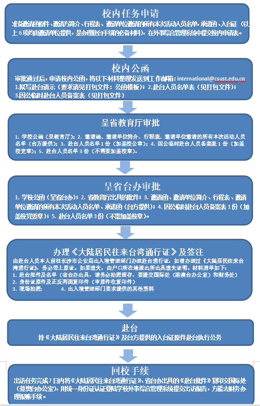
因公赴台工作流程



因公长期出国(境)工作流程


因公短期出国(境)工作流程