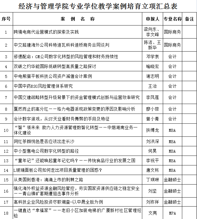
专业学位教学案例采编截止日共收到各专业案例31篇,经审查同意立项培育18篇,其中工商管理硕士(MBA)5篇、会计硕士(MPAcc)7篇、金融硕士(MF)3篇、公共管理硕士(MPA)1篇、国际商务硕士(MIB)2篇。学院对培育立项案例每篇资助编写启动费5000元,所编写案例两年内(即2024年12月31日前)入选中国专业学位案例中心、中国管理案例共享中心、哈佛案例库、毅伟案例库以及各专业学位教学案例库的,每篇奖励5000元,被评为优秀教学案例的,每篇再奖励5000元。如未进入培育立项名单的案例,两年内入选以上几个案例库及获奖,给予同等奖励。
