威廉体育williamhill
首页
学院概况
学院简介
现任领导
机构设置
学院专委会
师资力量
教授风采
教师信息一览
党群工作
党建工作
学习计划
本科教育
专业设置
招生就业
教学动态
实验中心
培养方案
研究生教育
学位点介绍
导师队伍
培养管理
招生信息
研究生动态
科研工作
学术动态
科研成果
学生工作
学工队伍
公告栏
学工动态
学生党建
学生资助
心灵家园
共青团工作
就业工作
学科竞赛
竞赛通知
竞赛简介
竞赛成果
人事工作
院务公开
学院公示
科研工作
学术动态
科研成果
首页
科研工作
学术动态
正文
学术动态
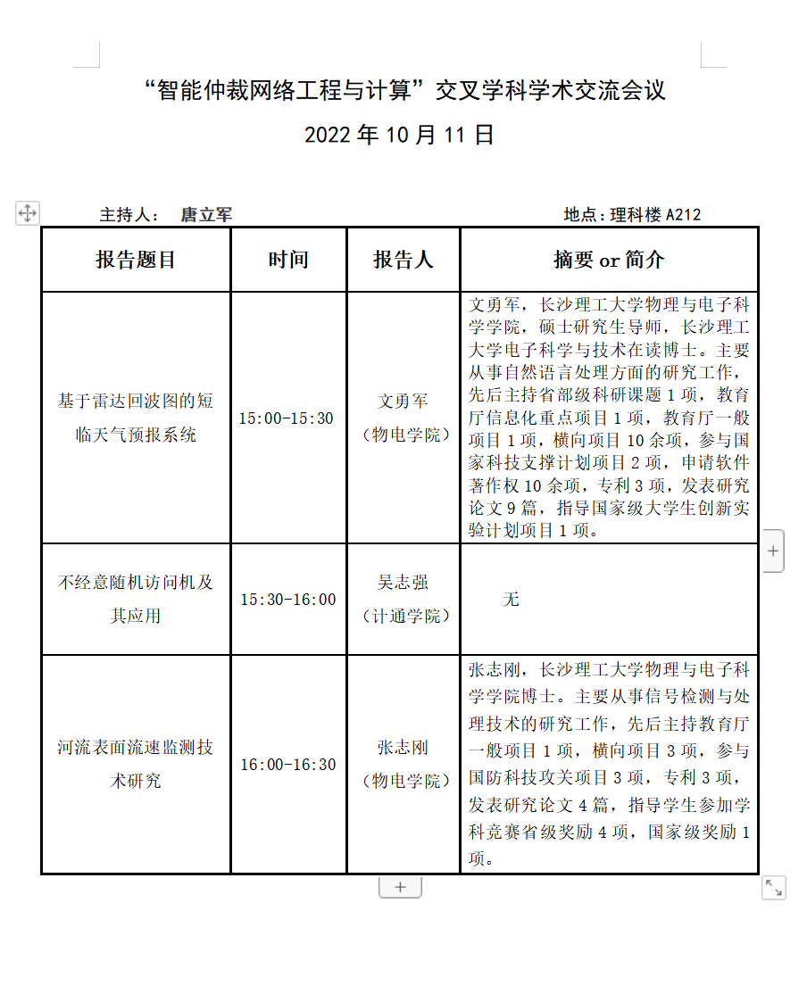
“智能仲裁网络工程与计算”交叉学科学术交流会议
2022年10月11日 | 点击次数:次
地址:湖南省长沙市(雨花区)万家丽南路2段960号威廉体育williamhill云塘校区理科楼
邮编: 410114 电话:0731-85258787
Copyright © 2017-2021 CSUST SCHOOL of Mathmatics and Statistics. 技术支持:冠讯网络-
长沙做网站